Product Description
Alanyl alanine powder is a versatile building block your body can make on its own. Its main metabolic function is in the glucose-alanine cycle – it essentially shuttles nitrogen waste from working muscles to the liver for processing. This process helps recycle energy substrates, supports endurance, and contributes to blood sugar management.
We supply it as a highly pure, free-flowing white powder that dissolves easily. It's manufactured to the strict standards required for both pharmaceutical (USP/EP) and food (FCC) use, ensuring a reliable and safe ingredient.
You'll find it in specific, high-performance applications: it serves as an efficient nitrogen source in advanced sports and clinical nutrition products, acts as a defined nutrient in cell culture media for biotech, and functions as a natural umami booster for cleaner-label savory foods and plant-based proteins.


Alanyl alanine powder Characteristics
How It Looks & Handles
This ingredient comes as a fine white powder (think crystalline) or sometimes tiny needles. It dissolves completely in water, which is great for making liquids, but it won't mix with stuff like ethanol or ether. Word of caution: it's hygroscopic, meaning it likes to grab moisture from the air, so keep that lid on tight.
A Few Key Specs
It actually decomposes around 297°C. Taste-wise, it has a mild, characteristic sweetness. Chemically, it's a chiral molecule-the biologically active L-form you're getting rotates polarized light, which is a standard purity check in the lab. It holds up just fine under normal storage.
COA (Certificate of Analysis)
|
Test Parameter |
Specification |
Test Result |
Method |
Compliance |
|
Identification |
Complies with Standard |
Complies |
IR / HPLC |
Pass |
|
Assay (Purity) |
≥ 98.5% (dry basis) |
99.2% |
HPLC |
Pass |
|
Appearance |
White crystalline powder |
White powder |
Visual |
Pass |
|
Solubility |
Clear, colorless solution |
Complies |
10% in water |
Pass |
|
Specific Rotation |
+13.5° to +15.5° |
+14.8° |
Polarimetry |
Pass |
|
Loss on Drying |
≤ 0.2% |
0.1% |
USP <731> |
Pass |
|
Residue on Ignition |
≤ 0.1% |
0.05% |
USP <281> |
Pass |
|
Heavy Metals |
≤ 10 ppm |
< 5 ppm |
ICP-MS |
Pass |
|
Microbial Limits |
≤ 1000 CFU/g |
120 CFU/g |
USP <61> |
Pass |
|
E. coli & Salmonella |
Absent in 10g & 25g |
Absent |
USP <62> |
Pass |
Product Benefits
Muscle & Energy
Think of this dipeptide as part of your body's internal recycling system during a workout. It helps move nitrogen waste out of your muscles to the liver. This clears out stuff like ammonia and helps your body make more fuel from what's already there. The result? It can help you push a bit harder for a bit longer.
01
Blood Sugar
Alanyl alanine gets right into the liver's process of making new glucose (that's gluconeogenesis). By being part of this cycle, it supports your body's natural way of managing energy and keeping blood sugar steady.
02
Immune Function
Here, it's more about supply. As a basic protein building block, it's one of the raw materials your body uses to make antibodies and other key immune cells. It helps keep the production line running smoothly.
03
Where It's Actually Used
You'll find it in some targeted products. Sports nutrition brands use it in serious recovery and endurance formulas. In hospitals, it's in certain IV nutrition bags. Food scientists also like it because it gives a clean, savory umami kick to things like broths and plant-based meats without needing to list "flavor enhancer" on the label.
04

Why Choose Our Alanyl alanine powder?
What you get from us is the high-purity stuff – 99% pure or better, guaranteed. Every batch is checked by our own team and independent labs. We make it in a cGMP-certified plant, so you can trust the quality and trace every step back to the source.
Basically, you're getting a reliable workhorse ingredient. It's pure enough for the most demanding nutraceutical capsules. Biotech labs count on it as a precise component in their cell growth media. And because it dissolves so cleanly, food manufacturers even use it as a functional aid in certain processes.
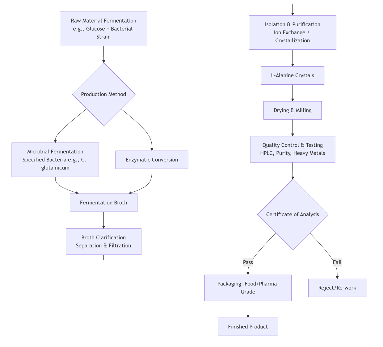
Processing Introduction



Product Applications
Performance supplements for athletes and fitness formulas
Medical nutrition products and IV solutions
Food manufacturing as a natural flavor/functional ingredient
Lab cell culture media for biotech research and production
Common supporting Ingredients(often in complexes)
|
Category |
Example Ingredients |
Purpose |
|
Energy & Endurance |
Beta-Alanine, BCAAs, Citrulline |
Enhance exercise performance & delay fatigue. |
|
Blood Sugar Support |
Chromium, Cinnamon Extract, Biotin |
Support healthy glucose metabolism. |
|
Immune & Recovery |
Vitamin C, Zinc, L-Glutamine |
Bolster immune function & muscle repair. |
|
Complete Formulations |
Full Amino Acid Spectrum, Electrolytes |
Provide balanced nutritional support. |
Export Certificates
HACCP Certificate
ISO 22000 Certificate
FDA GRAS
Halal & Kosher (on request)

FAQ
Q: Who would use this?
A: Active people and athletes looking to support performance and recovery. Formulators in sports nutrition, functional food, and supplement companies. Pharmaceutical and biotech producers.
Q: Is Alanyl alanine powder safe?
A: It's considered GRAS. At normal use levels, side effects are uncommon. Always check with a doctor if you're managing a health condition or on medication.
Q: Lead time?
A: For standard orders, 7-10 business days.
Q: Is it vegan/allergen-free?
A: Yes. It's made by microbial fermentation, so it's vegan, non-GMO, and free of gluten and major allergens like dairy, soy, and nuts.
Hot Tags: alanyl alanine powder, China alanyl alanine powder manufacturers, suppliers, Beta Ecdysterone, Bulk L Carnitine Powder, functional ingredients, Soluble Glutathione Powder, Threonate Taurate Powder, Unflavored Collagen Peptides Powder For Sale


